Follow us!
HY4RES has made significant progress in developing hybrid renewable energy systems for energy communities, agriculture, aquaculture, and port sectors in the second year of the project. Recent research efforts have explored initiatives ways to optimise energy use, integrate storage solutions, and support net-zero carbon strategies in industrial and community settings.
Discover below the scientific development carried out under the contribution and supervision of the project’s experts. This research work focused on energy optimisation, multi-criteria assessment, operational strategies, and applied modelling for energy management and performance evaluation across various sectors.
Read all articles published:
Increased energy requirements and rising energy costs have led to a growing adoption of solar energy in large irrigation systems, especially in southern Spain.
This benchmark study evaluates six large-scale irrigation systems, assessing solar energy integration and its interplay with agricultural water management practices.
Results indicate that while the ratio of solar energy to total energy consumption ranges from 0.40 to 0.57 across systems with large solar plants of several MWs, full solar energy utilization remains constrained due to the 24-h on-demand irrigation schedules, necessitating reliance on conventional energy during non-solar hours.

Location of the irrigation systems selected for the study. Source: Authors’ own work.
Despite reductions in energy consumption, in most systems energy costs rose significantly, with increases between 15 % and 302 %, driven by global market fluctuations. Selling excess solar energy presents a potential economic relief, yet regulatory restrictions often inhibit this practice. Even when feasible, profitability is challenged by dynamic energy prices.
The study highlights the need for innovative solutions, including energy storage technologies like batteries and pumped hydropower, and systemic scheduling adjustments to enhance solar energy use. Broader adoption of technologies such as floating solar panels and certifications like ECO20 could further support energy sovereignty and sustainability. This research underscores the challenges and opportunities in optimizing solar energy for irrigation, offering valuable insights for system managers and policymakers navigating the transition to renewable energy in agriculture.

CIZD Sector II network topology and excess pressure points (EPPs) studied. Source: Author’s own work.
The modernisation of irrigation networks has enhanced water use efficiency but increased energy demand and costs in agriculture. Energy recovery (ER) is possible by utilising excess pressure to generate electricity with pumps as turbines (PATs), offering a cost-effective alternative to traditional turbines.
This study assesses the use of PATs in pressurised irrigation networks for recovering wasted hydraulic energy, employing the particle swarm optimisation (PSO) algorithm for PAT sizing based on two single-objective functions.
The analysis focuses on minimising the payback period (MPP) and maximising energy recovery (MER) at specific excess pressure points (EPPs). A comparative analysis of values for each EPP and objective function is conducted independently in Sector II of the Canal del Zújar Irrigation District (CZID) in Extremadura, Spain. A sensitivity analysis on energy prices and installation costs is also performed to assess socioeconomic trends and volatility, examining their effects on both objective functions.
The optimisation process predicts an annual ER for an average irrigation season using 2015 data ranging from 9554.86 kWh to 43,992.15 kWh per PATs from the MER function, and payback periods (PPs) from 12.92 years to 3.01 years for the MPP function. The sensitivity analysis replicated the optimisation for the years 2022 and 2023, showing potential annual ER of up to 54,963.21 kWh and PPs ranging from 0.88 to 5.96 years for the year 2022.
This study presents an integrated smart water-energy nexus framework combining IoT-based water monitoring, hybrid renewables (hydropower/solar/wind), and AI-driven optimization. Real-time sensor data enables automated grid management, while AI analytics optimize operations and predict maintenance needs through a closed-loop system.
The solution achieves bidirectional energy exchange, with the full hybrid system (G þ H þ PV þ W) reducing costs by 41.5% (€831K) and LCOE by 57.2% (€0.0475/kWh). Financial analysis confirms viability with 26.4% IRR and 3.8-year payback, while achieving negative CO2 emissions (-160,476 kg/year). Progressive renewable integration enhances all key performance indicators (KPIs), cutting OPEX by 89.9% (€7,156/year) through optimized operations. Dual water-energy performance metrics (leakage, pressure, % renewable share) ensure balanced and sustainable grid management.
Key innovations include IoT-energy synergy, AI-driven predictive maintenance, and circular resource efficiency. The framework demonstrates how smart water grids can achieve both economic and environmental benefits through renewable energy integration and advanced digital solutions.

Graphic abstract illustrating the Smart Water-Energy Nexus. Source: Authors’ own work.

Existent aquaculture case study subdivided into the primary and secondary sites. Source: Authors’ own work.
A novel methodology for hybrid energy management in aquaculture is introduced, aimed at enhancing self-sufficiency and optimizing grid-related cash flows.
Wind and solar energy generation are modelled using calibrated turbine performance curves and PVGIS data, respectively, with a photovoltaic capacity of 120 kWp. The system also incorporates a 250 kW small hydroelectric plant and a wood drying kiln that utilizes surplus wind energy.
This study conducts a comparative analysis between HY4RES, a research-oriented simulation model, and HOMER Pro, a commercially available optimization tool, across multiple hybrid energy scenarios at two aquaculture sites.
For grid-connected configurations at the Primary site (base case, Scenarios 1, 2, and 6), both models demonstrate strong concordance in terms of energy balance and overall performance. In Scenario 1,a peak power demand exceeding 1000 kW is observed in both models, attributed to the biomass kiln load. Scenario 2 reveals a 3.1% improvement in self-sufficiency with the integration of photovoltaic generation, as reported by HY4RES. In the off-grid Scenario 3, HY4RES supplies an additional 96,634 kWh of annual load compared to HOMER Pro. However, HOMER Pro indicates a 3.6% higher electricity deficit, primarily due to battery energy storage system (BESS) losses. Scenario 4 yields comparable generation outputs, with HY4RES enabling 6% more wood-drying capacity through the inclusion of photovoltaic energy. Scenario 5, which features a large-scale BESS, highlights a 4.7% unmet demand in HY4RES, whereas HOMER Pro successfully meets the entire load. In Scenario 6, both models exhibit similar load profiles; however, HY4RES reports a self-sufficiency rate that is 1.3% lower than in Scenario 1. At the Secondary site, financial outcomes are closely aligned.
For instance, in the base case, HY4RES projects a cash flow of 54,154 EUR, while Homer Pro estimates 55,532 EUR. Scenario 1 presents nearly identical financial results, and Scenario 2 underscores HOMER Pro’s superior BESS modelling capabilities during periods of reduced hydroelectric output.
In conclusion, HY4RES demonstrates robust performance across all scenarios. When provided with harmonized input parameters, its simulation results are consistent with those of HOMER Pro, thereby validating its reliability for hybrid energy management in aquaculture applications.
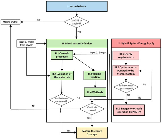
The use of reclaimed water is crucial to prevent pollution from wastewater discharges and mitigate the water deficit faced by irrigation districts or other non-potable water users. Therefore, the zero-discharge strategy represents a significant challenge for coastal cities affected by marine pollution from effluents. In regions such as the Mediterranean arc, agricultural areas located near these cities are increasingly exposed to reduced water allocations or rising irrigation demands due to the impacts of climate change.
To address this dual challenge, a circular system is proposed through the implementation of hybrid treatment technologies that enable zero wastewater discharge into the sea. This approach would contribute up to 30 hm³ of reclaimed water annually for irrigation, covering approximately 27,000 hectares of cropland in the province of Alicante.
The proposed system integrates advanced techniques, such as reverse osmosis, to ensure irrigation water quality, while also considering partial blending strategies to optimize resource use. Additionally, constructed wetlands are incorporated to regulate and treat the reject streams produced by these processes, minimizing their environmental impact.

Proposal of methodology to implement the zero-discharge strategy: (I) water balance, (II) Mixed Water definition, (III) hybrid system energy supply, and (IV) zero-discharge strategy. Source: Authors’ own work.
This combined strategy enhances water reuse efficiency, strengthens agricultural resilience, and provides a sustainable model for managing water resources in coastal Mediterranean regions.
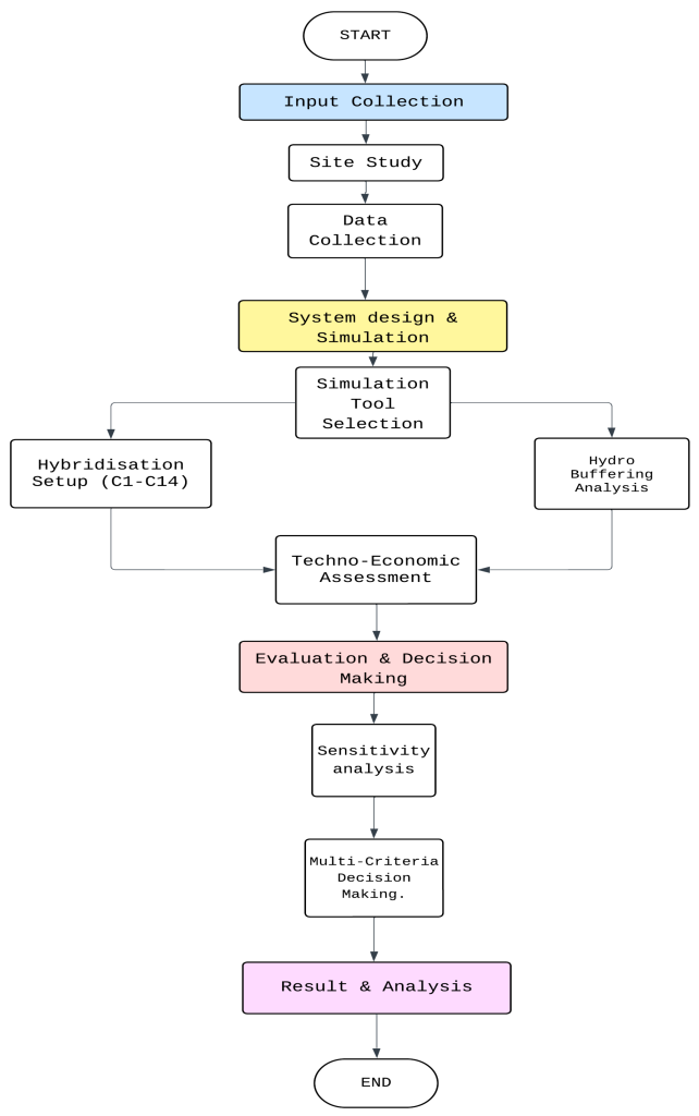
The increasing decentralization of energy systems calls for robust frameworks to evaluate the technical and economic feasibility of hybrid renewable configurations at the community scale. This study presents an integrated methodology that combines Key Performance Indicators (KPIs), sensitivity analysis, and Multi-Criteria Decision-Making to assess hybrid systems in Castanheira de Pera, a small community in central Portugal.
Fourteen configurations (C1–C14) integrating hydropower, solar PV, wind, and battery storage were simulated using HOMER Pro 3.16.2, PVsyst 8.0.16, Python 3.14.0, and Excel under both wet and dry hydrological conditions. A gate-controlled hydro-buffering model was applied to optimize short-term storage operation, increasing summer energy generation by 52–88% without additional infrastructure. Among all configurations, C8 achieved the highest Net Present Value (≈EUR 153,700) and a strong Internal Rate of Return (IRR), while maintaining a stable Levelized Cost of Electricity (LCOE) of around 0.042 EUR/kWh.

Methodology flow diagram. Source: Authors’ own work.
Comparative decision scenarios highlight distinct stakeholder priorities: storage-intensive systems (C14, C11) maximize energy security, whereas medium-scale hybrids (C8, C7) offer superior economic performance. Overall, the results confirm that hybridization significantly improves community energy autonomy and resilience. Future work should extend this framework to include environmental and social indicators, enabling a more comprehensive techno-socio-economic assessment of hybrid renewable systems.

Aquaculture case study with the complex source/demand interconnections (showing yellow and orange connections in an optimised way). Source: Authors’ own work.
A techno-economic-environmental assessment tool was tailored to a fish sector case study. The fish sector, combined with two renewable components (wind and hydro), was analysed, and sensitivity analyses were carried out to integrate other renewables in a specifically developed optimization model (i.e., HY4RES-AHS).
The model used an evolutionary method and resulted in the following conclusions: Scenario 2 excels financially, with the highest IRR (42%), shortest payback (4 years), and lowest investment (EUR 14,500), though it suffers from high energy losses (27.4%) due to a limited grid feed-in (120 kW). Scenario 4 is the most sustainable, with the highest SSR (97.8%) and SCR (63.4%) and lowest grid emissions (12.83 t CO2 eq.), supported by 600 kW PV and strong biomass use, but it has the lowest NPV (EUR 2,241) and longest payback (25 years).
Scenario 3 offers the best overall balance, achieving the highest NPV (EUR 741,293), solid IRR (20%), low energy losses (2.8%), and strong SSR (94%). Scenarios 5 and 7 prohibit grid feed-in, resulting in the highest energy losses (46.7% and 48.4%) and poor sustainability. Scenario 6 is financially strong (NPV EUR 602,280) but lacks biomass and biogas, reducing system resilience and autonomy.
In summary, Scenario 2 is cost-efficient, Scenario 4 leads to sustainability, and Scenario 3 exhibits balanced performance.
This research evaluates Battery Energy Storage Systems (BESS) and Compressed Air Vessels (CAV) as complementary solutions for enhancing micro-grid resilience, flexibility, and sustainability.
BESS units ranging from 5 to 400 kWh were modeled using a Nonlinear Autoregressive Neural Network with Exogenous Inputs (NARX) neural network, achieving high SOC prediction accuracy with R² > 0.98 and MSE as low as 0.13 kWh². Larger batteries (400–800 kWh) effectively reduced grid purchases and redistributed surplus energy, improving system efficiency. CAVs were tested in pumped-storage mode, achieving 33.9–57.1% efficiency under 0.5–2 bar and high head conditions, offering long-duration, low-degradation storage. Waterhammer-induced CAV storage demonstrated reliable pressure capture when Reynolds number ≤ 75,000 and Volume Fraction Ratio (VFR) > 11%, with a prototype reaching 6,142 kW and 170 kWh at 50% air volume. CAVs proved modular, scalable, and environmentally robust, suitable for both energy and water management.

Schematic representation of a hybrid micro-grid system integrating multiple energy sources across both AC and DC. Source: Authors’ own work.
Hybrid systems combining BESS and CAVs offer strategic advantages in balancing renewable intermittency. Machine learning and hydraulic modeling support intelligent control and adaptive dispatch. Together, these technologies enable future-ready micro-grids aligned with sustainability and grid stability goals.

Drone view of the HY4RES hybrid renewable energy system at Las Catalinas farm, Andalusia, Spain, highlighting the reservoir and solar panels. Source: HY4RES project.
This thesis explores pumped hydropower storage (PHS) and its integration in hybrid energy solutions (HES). It presents experimental and simulation results concerning the performance of the pumped-storage process.
A new algorithmic model, HY4RES, was designed to simulate and optimize hybrid energy solutions by integrating PHS, on Excel-Solver or Python within water-energy nexus applications.
The optimization methods explored are single and multi-objective with flexible decision variables to assess solutions for the HES systems. The model was deployed for large and small-scale case studies.
The first, an irrigation system, analyzes different optimization methods for three scenarios that combine renewable sources and storage systems. The scale of the water needs for irrigation highly dictated the flexibility of the system’s results and its reliability throughout the season. The comparison with a parallel analysis in the HOMER commercial software evidences the importance of designing models assessing energy and water demands.
The second case study, based on a small energy community, explores the model’s performance for a floating load demand, in both stand-alone and grid-connected scenarios. Since the load profile is greater in winter months, where solar is minimal, the grid-connected scenario with wind energy is the most economically attractive with just 8.3% grid dependency, whereas the stand-alone scenario of solar, wind and PHS stands as a reliable and sustainable off-grid solution. The HY4RES model proved its capacity for technical and economic analysis of hybrid solutions within the water-energy nexus.
Hybrid Renewable Energy Systems score with improved self-sufficiency while reducing the strain on the grid. This project focuses on an aquaculture case study in Ireland which is part of the HY4RES project. The system includes a flexible load, as well as a small hydropower plant and wind turbine. The question arises on how to improve the system economically but also in terms of emission reductions.
To validate the simulation approach by the HY4RES model, its performance is compared with the one from HOMER Pro.
Then, HY4RES V2, an Excel-based techno-economic assessment tool which is tailored to this case study, is developed. An optimization of the different sites as well as sensitivity analysis is conducted with HY4RES V2.

HY4RES aquaculture pilot site, hosted at Island Seafoods in Killybegs, Ireland. Source: HY4RES project.
The results show good alignment of the two models — HY4RES and HOMER Pro — for grid-tied scenarios. HY4RES V2’s optimization of the primary site with the Evolutionary method results in a Net Present Value (NPV) of 957.85 AC and a payback period of 23.22 years with an 8 kWp PV system. The sensitivity analysis shows a strong impact by a 10% increase in PV investment cost, leading to a negative NPV of −396 AC. The remaining sensitivity analysis leads to positive NPV values. The secondary site and combined site are well balanced and allow for no optimization. Optimizing the self-sufficiency to 99% leads to an emission reduction of 77% for the combined site, but also a negative NPV of −4,562,928 AC.
Using the optimal scenarios, in terms of NPV, it becomes evident that the combined site scores better in terms of emission reduction and higher grid independence while the separate sites are to be preferred economically.

Hybrid renewable energy system installed at the Port of Avilés, Spain, showing the hydrokinetic turbines and the container unit. Source: HY4RES project.
This thesis investigates the implementation of a hybrid renewable energy module at the Port of Avilés, designed to supply the energy needs of selected port infrastructures through the integration of solar, wind, and hydrokinetic sources.
The original system design includes a pump-as-turbine storage solution, while additional simulations were conducted using battery storage to broaden the analysis.
To evaluate performance under varying conditions, an Excel-based energy management and optimization tool was developed, allowing for the assessment of four operational scenarios and six configuration setups.
Two case studies were conducted: the first examined a single hybrid module managing the total demand, comparing pump-as-turbine and battery storage to identify the most effective option; the second explored the deployment of multiple hybrid modules operating in parallel, each assigned an individual demand profile, with a comparison between centralized and distributed storage strategies.
Results show that, due to the relatively low energy demands and limited generation capacity of the system, the single hybrid module with batteries as a storage solution was the most viable configuration, achieving an energy coverage of 89.90%. Moreover, the financial analysis demonstrated a positive outcome, with an internal rate of return of 10.88%, confirming the module’s feasibility both technically and economically. These findings highlight the potential for small-scale hybrid renewable systems supported by battery storage to contribute meaningfully to decarbonizing port operations and advancing sustainable infrastructure development.
This study conducts a pre-feasibility techno-economic assessment of a hybrid renewable energy system at Moinho do Salto, located on the Sousa River in Portugal.
It focuses on optimizing the integration of micro-hydropower with complementary solar photovoltaic, wind, and battery storage technologies to meet energy demand across five different consumption scenarios, including residential homes, a restaurant, and a church.
By applying data analysis and financial evaluation methods such as LCOE and NPV, the project aims to identify the most efficient and economically viable system configurations that maximize self-sufficiency and minimize energy losses.

Old mill building in Senhora do Salto, Portugal (Moinho do Salto). Source: HY4RES project.
In addition to technical and economic metrics, the study also includes a CO₂ emissions analysis to assess the environmental benefits of each scenario.
This research reflects a multidisciplinary approach aimed at delivering sustainable, innovative solutions that balance technical performance, economic feasibility, and community impact, providing valuable insights for decentralized renewable energy implementation in rural settings.
Sign up to our newsletter!